潮州市金山實驗學校、潮州市高級實驗學校兩所中學2025-2026學年度初一級招生簡章公布如下:
根據《潮州市2025年中小學招生工作意見》和《湘橋區2025—2026學年度初中一年級招生工作意見》,現將本校2025年初一級招生簡章公布如下:
一、招生規模
招生650名(全部為走讀生)。
二、招生辦法
(一)政策性招生
1.報名審核時間:7月12日(上午8:30-11:00;下午 2:30-5:00)。
2.報名審核地點:潮州市金山實驗學校(辦公室)
3.報名審核要求
(1)本校教職工子女。持子女出生證和戶口簿直接到我校現場審核。
(2)軍人子女和國家綜合性消防救援隊伍人員子女。由潮州軍分區或消防救援支隊按有關要求程序向市教育局提出申請,經核查批準后,憑市教育局出具的證明和戶口簿到我校現場審核。
(3)享受潮州市韓江人才計劃“潮州優才卡”專享服務的人才子女。由人才本人通過“潮州人社”微信小程序的“潮州市人才服務專區”提出申請,經市人力資源和社會保障局受理審核、市教育局審批后,憑市教育局出具的證明和戶口簿到我校現場審核。
(4)黨中央、國務院授予國家級榮譽稱號人員子女。由獲獎本人所在單位出具證明并提供榮譽證書原件,向市教育局提出申請,經核查批準后,憑市教育局出具的證明和戶口簿到我校現場審核。
(5)近5年我市派出援藏援疆人員子女(在藏在疆時間需一年以上)。由派出主管單位出具證明,向市教育局提出申請,經核查批準后,憑市教育局出具的證明和戶口簿到我校現場審核。
(6)其他符合政策性照顧條件對象子女。憑市教育局出具的證明和戶口簿到我校現場審核。
報名審核時請監護人帶齊相關證件、畢業憑證(素質教育評價書)(原件及復印件,復印簽發學校蓋章頁、六年級第一學期和第二學期學生素質評定頁)、戶口簿(原件及復印件,復印首頁、父母頁、學生本人頁)到我校辦理有關報名審核手續,領取報名表,然后由我校審核后統一張榜公示(公示時間3天)。公示無異議,則錄取為我校初中一年級新生。憑報名表于7月19日(上午8:30—11:30)到我校初一教學樓辦理注冊手續,逾期將視為棄錄。一經注冊,不得參加本批次學校空余學位和其他學校的招錄。
(二)集團內部對口直升招生
7月12日(上午 8:30-11:00;下午 2:30-5:00),我校對符合集團內部對口直升的學生組織報名審核。請監護人帶齊畢業憑證(素質教育評價書)(原件及復印件,復印簽發學校蓋章頁、六年級第一學期和第二學期學生素質評定頁)、戶口簿(原件及復印件,復印首頁、父母頁、學生本人頁)到我校辦理有關報名審核手續,領取報名審核回執。然后由我校統一張榜公示(公示時間3天)。公示無異議,則錄取為我校初中一年級新生。7月19日(上午8:30—11:30),請學生監護人憑報名回執到我校初一教學樓辦理注冊。
(三)公開搖號招生
1. 招生規模
剔除解決休學期滿申請復學學生所需學位,以及前面兩項招生后的剩余學位。
2.招生范圍
接受湘橋區戶籍小學應屆畢業生、湘橋區域內小學(含市直小學)小學應屆畢業生、符合條件的非湘橋區戶籍小學應屆畢業生報名,按湘橋區招生工作安排,我校與市高級實驗學校、城南實驗中學、城基實驗中學同時招生,每位學生可選擇若干所學校自主排序填報志愿參加空余學位招生。
2.具體招生工作流程
(1)網上報名
7月11—13日,登錄“湘橋區新生報名系統”(https://czzs.yixx.cn/xqzsbm)或“i潮州”APP,按照系統要求進行注冊(提示:一個手機號碼只能注冊一個學生信息),登錄填寫學生相關信息,包括:姓名、性別、籍貫、民族、健康狀況、戶口所在地、現家庭地址、監護人、志愿等,每位學生可選擇若干所志愿學校填報。填寫完畢,按系統提示仔細校對填報信息后,點擊“確定”完成報名(提示:一經“提交”則不得修改報名資料),同時系統將按報名順序自動生成一個報名號,該報名號將作為學生搖號身份識別碼。
溫馨提示:因手機可能出現網絡不穩定情況,建議使用電腦登錄系統進行報名。
(2)審核確認
溫馨提示:為確保報名審核工作安全有序,學校將根據報名人數,采取“按‘報名號’段預約時間,錯峰編排來校審核”方式組織報名審核工作,“‘報名號’段預約審核時間安排”將于7月13日晚上通過學校微信公眾號公布。
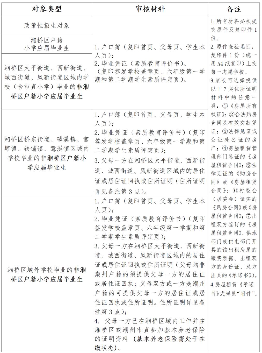
7月14—16日,填報潮州市金山實驗學校為第一志愿學校的,家長及學生按照“‘報名號’段預約審核時間安排”,帶齊審核材料(見表①)到我校進行審核確認。證件及學生信息審核無誤的,由學校打印報名表,家長現場簽名確認后,學校和家長各執1份。如審核材料不過關或在規定時間內未到學校審核確認的,則該生報名信息及報名號無效,系統將以作廢處理。

(3)信息匯總公示
7月17日,在公證處等有關部門監督下,對確認符合搖號資格的學生數據進行統計、匯總、封存。
(4)搖號派位
7月18日上午,在公證處等有關部門監督下進行搖號派位,現場公布搖號結果(搖號地點:潮州市高級實驗學校)。
按湘橋區招生工作安排,湘橋區教育局會同公證處等有關部門,組織我校與潮州市高級實驗學校、城南實驗中學、城基實驗中學同時電腦搖號招生。按照志愿順序,從第一志愿起依次逐校進行隨機搖號,額滿為止。如果該志愿填報某一學校的人數未達到該校的可搖號學位數或剩余學位數,則這部分學生不必搖號,直接錄取。余下學位依次在下一志愿填報該校的學生中搖號補充。如果該志愿填報某一學校的人數超過該校的可搖號學位數,則只在填報這一志愿的學生中搖取,以下志愿填報該學校的學生則無機會參加搖號。
(5)注冊學籍
7月19日,組織錄取學生入學注冊。被我校錄取學生憑報名表到我校注冊。規定時間內沒有注冊的視為自動放棄錄取,空余名額按搖號順序依次遞補,額滿為止。如果被第二志愿錄取的學生同時達到第一志愿的遞補資格,那么該生將優先獲得第一志愿的錄取資格,第二志愿的空余學位也順延依次遞補。在第一志愿直接錄取的學校中若出現空余學位,則在第二志愿錄取學生后依次補錄。因學生注冊后放棄學位而再次造成的空余學位,不再組織補錄。學生一經注冊不得參加其他學校的招錄。
三、補充事項
(一)雙(多)胞胎的,家長可以選擇幾個孩子捆綁同一個號碼參加搖號,搖中同時錄取;也可以各自填報,各自錄取。捆綁同一個號碼,須在學校審核時出具雙(多)胞胎有效證明,并現場填寫《誠信承諾書》(式樣由審核學校提供)。不得用不同孩子姓名多次、多校報名,一經發現,取消搖號、注冊資格。
(二)學生同時被我校錄取和民辦學校初中直升錄取,只能選擇其中的1所學校進行注冊,否則,經數據比對后,發現學生存在多校注冊情況,將取消該生該批次注冊學籍資格。
四、未盡事宜或因特殊原因需作調整事項,以另行“補充通知”為準。
五、招生咨詢
1.咨詢電話 :0768-2256062
2.咨詢時間:7月8日起至招生、注冊工作結束,每個工作日上午9:00-11:00,下午3:00-5:00。
※溫馨提示:
1.招生錄取有關內容請及時留意學校微信公眾號發布的通知。
2.為確保招生工作順利進行,請所有家長和學生到校辦理相關手續時加強對子女的安全管理(一名學生只允許一名家長攜帶)。
3.本校只提供部分午休宿位,不招收內宿生。

潮州市金山實驗學校微信公眾號
附件:房屋租賃《承諾書》
潮州市金山實驗學校
2025年7月8日



初一級招生簡章




根據《潮州市2025年中小學招生工作意見》和《湘橋區2025—2026學年度初中一年級招生工作意見》,現將本校2025年初一級招生簡章公布如下:
一
招生規模
二
招生辦法
三
補充事項(一)
四
補充事項(二)
五
招生咨詢
1.招生錄取有關內容請及時留意學校微信公眾號發布的通知。
2.為確保招生工作順利進行,請所有家長和學生到校辦理相關手續時加強對子女的安全管理(一名學生只允許一名家長陪同)。
3.本校只提供部分午休宿位,不招收內宿生。

潮州市高級實驗學校
微信公眾平臺
附件:房屋租賃《承諾書》

長按識別上方二維碼
查看下載附件

潮州市高級實驗學校
2025年7月8日
來源 | 潮州市金山實驗學校、潮州市高級實驗學校
編輯 | 蔡楊
審核 | 梁佳濤





